![]() |
| 北京锡安教会聚会场景 (图:锡安教会) |
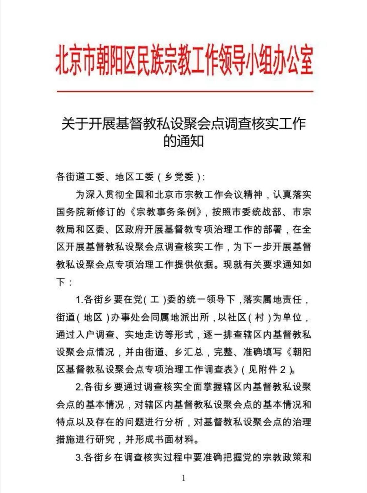
(北京-2018年4月30日)北京市朝阳区民族宗教工作领导小组办公室在3月16日向其下属颁布一份通知,要求各街道对朝阳区辖区内的基督教家庭教会进行摸底调查,并形成书面材料,为“专项治理”打下坚实基础。
这份文告以“基督教私设聚会点”来统称“家庭教会”。按照中国惯用的政治语境理解,此处采用“私设”二字明显具恶意贬低家庭教会及其聚会正当性的企图。文告中的“专项治理”,即“专项严打”或“专项整肃”,根据记录,没有一次所谓的“专项治理”不是伴随对民众的“严酷打压”。当这种“专项治理”面向基督教或基督徒团体时,更显示中共政府对基督教的态度可谓劣迹斑斑。
今年,全国范围内诸多家庭教会遭取缔的信息汇总显示,中共对基督教的敌意渐浓,几乎到“咬牙切齿”地步。各省地方部门加剧对地方家庭教会的摸底核查,为进一步打压打下铺垫。按照官方的相关资料,对拒绝向官方登记、拒绝加入由官方控制的爱国会,或拒绝配合官方政治要求的家庭教会将予以严打。


